归档时间:2024-07-17

根据《乡村工匠“双百双千”培育工程实施方案》,农业农村部、教育部、工业和信息化部、人力资源社会保障部、住房城乡建设部、文化和旅游部、全国妇联共同研究确定了第一批乡村工匠名师拟认定名单,共273人。现按要求予以公示。公示期为2024年3月6日至2024年3月12日。
在公示期内,任何单位或个人如对拟认定名单持有异议,应当以书面形式实名向农业农村部帮扶司提出,并提供有效联系电话和必要的佐证材料。个人提出异议的,须在书面材料上签署真实姓名和身份证号码;以单位名义提出异议的,须提供联系人并加盖本单位公章。凡匿名或公示期后(以书面材料寄出或传真时间为准)提出异议的不予受理。
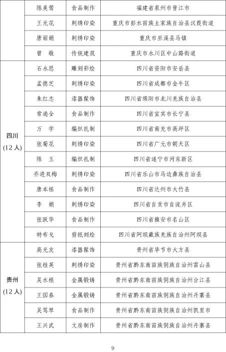
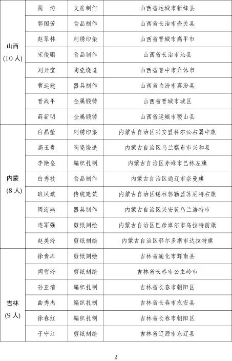
附件:第一批乡村工匠名师拟认定人选名单(273人)












